詳情
指引
問答
商品圖片
商品圖片
商品圖片
商品圖片
商品圖片
商品圖片
商品圖片
1 / 7

代練 🔥三角洲臺服|護航/33|賽季保險|勇敢者行動丨低價穩定🔥

三角洲行動 / 台服
14瀏覽
1天內交貨
台灣商品
商品詳情

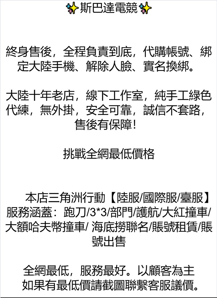
終身售後,全程負責到底


十年老店,線下工作室,純手工綠色代練,無外掛,安全可靠,誠信不套路,售後有保障!

賣家資料
賣家編號 1286722 (台灣)賣家離線
賣家資質 手機認證 實名認證
收穫評價 71
好評率 98.61%
交易速度 暫無評分
備註:此商品為台灣商品,經銷商為港果科技
加購物車