









⚙️自動裝備專業訂做|全系列附魔模組
⚙️資料來源: 官方網站
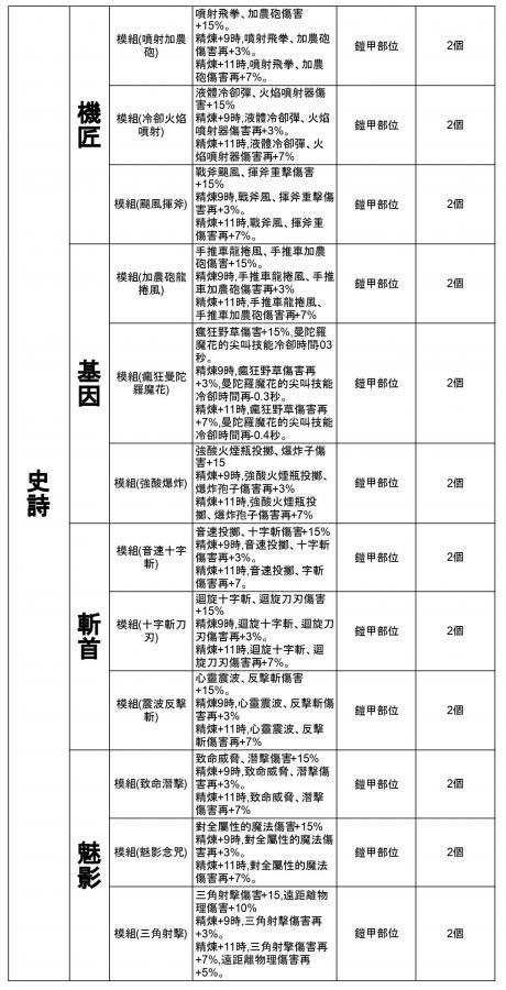
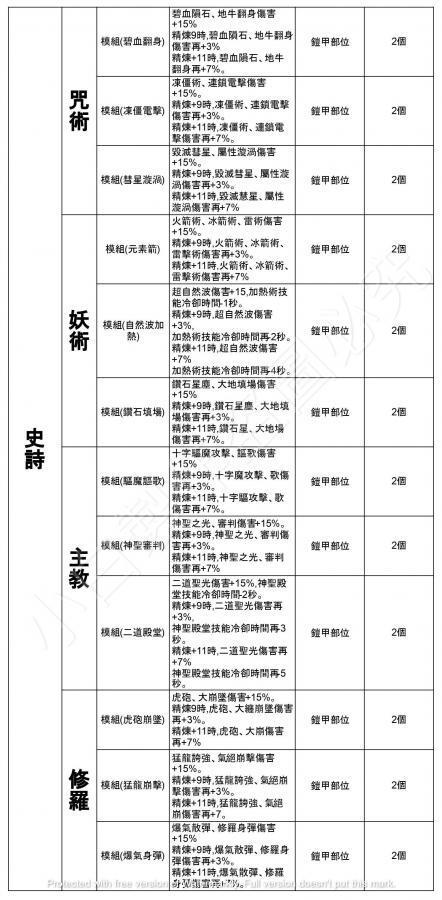
套裝比較以 +7 為基準,詳細數值請以遊戲內為主。
📩 購買須知
建議使用**「小窗(即時通訊)」**詢問,提問區訊息較容易遺漏。
附魔組合繁多,若不確定如何搭配,歡迎小窗詢問專業建議。
💰 本單內容品項: 蘋果一顆
🛠️ 服務項目(支援指定附魔)可依需求客製化訂做,歡迎私訊洽詢:
自動衣服 / 披肩 / 鞋子: 二、三、四洞皆可指定。
自動飾品: 二、三、四洞皆可指定。
💡 附魔模組推薦 (建議搭配計算機評估)【物理職業】
通用型: ATK *2 + 攻擊力量/射程力量/三角射擊(遠傷+15%)/Delay
遠傷型: 三角射擊(遠傷+15%) / Delay
高預算/單一職業: 技能模組 *2 + ATK *1 或 Delay
【法系職業】
通用型: MATK *2 + Delay / 魅影念咒(屬性法傷+25%)
特化型: 魅影念咒 *2 + Delay / MATK
高預算/單一職業: 技能模組 *2 + MATK *1 或 Delay
【特定裝備部位】
推進翼 (披肩):
CRI *2 + ASPD *1 或 ASPD *2 + CRI *1
ASPD *2 + Cast *1 或 Cast *2 + ASPD *1
ASPD/CRI/Cast *2 + Above *1
追求頂傷可用: 魄力模組
戰靴 (鞋子):
MHP *2 或 Fix MHP *2
追求頂傷可用: 傳奇模組或使用時光靴
飾品 (R/L):
助推器:名弓 / 致命 / 攻擊速度 / 魔力 / Soul、Life
戰鬥晶片:魔力 / 攻擊速度 / M_Soul、M_Heal
追求頂傷可用: 全部力量模組
💬 想客製或直接購入整套?
👉 可代製 / 接單
📩 歡迎小窗詢問